
本文詳細介紹AVR單片機的JTAG和ISP標準10pin和6pin接口定義,編程和仿真接口是單片機系統的基礎中的基礎,但是很多初學者都在這里面浪費時間,在此有人物聯網總結出幾點核心因素,供大家參考。
簡單說一下AVR單片機的幾種接口:
各個接口的詳細排列:
JTAG只有10PIN,沒有6pin標準,但是只用到6針,也有人只做6針。

ISP 10PIN 和6PIN

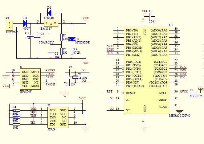
在開發板上設計電路的參考:

一般的,仿真器的產品說明書上都會有定義說明,請參考:http://shop.avrvi.com/files/jtagisp-v2.5.pdf
辨認哪個是第一腳: 紅邊是1,有小三角是1,突出是5,注意視角的不同.

2011-01-26補充:ATXMEGA的PDI接口定義,AVRVI銷售的mkii系列仿真器支持此接口。
